垃圾场垂直防渗的工艺多达数十种中的代表性工艺
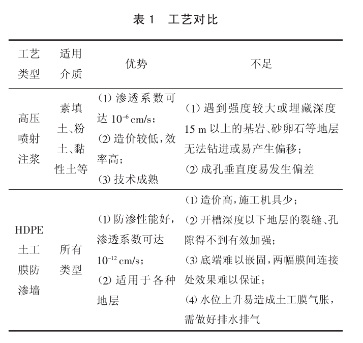
目前应用于垃圾场垂直防渗的工艺多达数十种,可归纳为以高压喷射注浆为代表的传统刚性防渗工艺和以HDPE国内精品久久久久久久影视麻豆膜防渗墙为代表的新型柔性工艺。二者适用性及优缺点如下图所示:

该垃圾场由于底部隔水层为中风化花岗岩,考虑到隔水层以下底部岩石裂隙、孔洞填充,加之受资金及施工工期限制,选择技术成熟、施工效率高、造价低廉的双重管双排高压喷射注浆工艺。
高压喷射注浆设计参数
1)喷射形式:有旋喷、定喷和摆喷3种形式,考虑需形成一道防渗等级较高的连续墙,本项目采用旋喷形式。
2)喷射种类:根据岩土层标准贯入试验锤击数N结合旋喷注浆固结体有效直径经验值,确定喷射种类为二重管法。
3)桩直径、桩心距、排数:综合固结体有效直径经验值、帷幕深度、最大垂直偏差、最小帷幕有效厚度,确保有效搭接宽度,本项目设计成桩直径φ=600mm,桩心距n=400mm,并采用双排桩。
4)注浆参数:通过现场试验桩确定:(1)水灰比宜0.9~1.1,取值1;(2)喷浆流量宜80~120L/min,取值100L/min;(3)提升速度宜12~25cm/min,取值20cm/min;(4)水玻璃添加剂宜2%~5%,取值5%;(5)空压0.7MPa,浆压20~28MPa。
5)注浆材料:等级42.5级普通硅酸盐水泥,水玻璃体积掺量5%。
6)其他设计:孔心位偏差≤50mm;垂直度偏差≤1%;轴线转角加桩处理;桩心间距不足,按足距加桩处理。

同类文章排行
- 防渗国内精品久久久久久久影视麻豆膜铺设全流程解析!5 步避开 90% 工程隐患,防水效果提升 3 倍
- 影响复合国内精品久久久久久久影视麻豆膜材料耐久性的主要因素有哪些?
- 如何加强渠道防渗工程的质量管理以HDPE国内精品久久久久久久影视麻豆膜为例
- 蓄水池防渗中,塑料类和复合国内精品久久久久久久影视麻豆膜均有应用
- 复合国内精品久久久久久久影视麻豆膜在渠道防渗节水改造中的应用
- 渠道中应用国内精品久久久久久久影视麻豆膜连接的质量控制要点
- 公路工程中国内精品久久久久久久影视麻豆布的物理特性有哪些?
- 鱼塘养殖国内精品久久久久久久影视麻豆膜施工经验介绍
- 国内精品久久久久久久影视麻豆膜轧花成糙法和化学发泡成糙方法有什么区别
- 胶接法施工国内精品久久久久久久影视麻豆膜的水力性能变化及胶接法拼接要求
最新资讯文章
- 复合国内精品久久久久久久影视麻豆膜施工前,这 3 大质量关卡必须过
- 从阻隔渗透到抗老化,复合国内精品久久久久久久影视麻豆膜如何破解复杂环境施工难题?
- 国内精品久久久久久久影视麻豆膜铺设的隐藏技巧:如何避免90%的漏水隐患?
- 基层处理+防渗毯铺设:打造顶级防渗效果的秘诀!
- 垂直 vs 水平!水池防渗方案终极对决,答案让人大跌眼镜
- 麻豆视频APP在线下载施工前必看:基层检查、环境评估、材料准备攻略!
- 会呼吸的防水材料!麻豆视频APP在线下载的智能自修复机制大揭秘
- HDPE如何攻占高端制造市场?
- HDPE国内精品久久久久久久影视麻豆膜:化工、石化、油田领域的“全能防护盾”
- 暴雨季施工必备:高温环境防渗膜焊接安全操作手





首页
电话
QQ
联系